当前位置: 首页 > 招生就业 > 研究生 > 正文
吉林省交通规划设计院招聘信息

发布日期:2022-05-06 作者: 编辑:吕优 点击:

吉林省交通规划设计院创建于1953年,隶属于吉林省交通运输厅的公益二类事业单位。从事公路、交通、桥梁、隧道、交通工程等方面的规划、可行性研究、勘察设计、工程咨询、工程检测、试验检测等各类业务。现持有国家有关部门颁发的工程勘察综合类甲级、公路设计行业甲级、工程测量专业甲级、公路工程咨询甲级资信、公路工程试验检测综合甲级、市政行业(道路工程)专业设计甲级6项甲级资质;市政行业设计乙级(除燃气、轨道交通外)、风景园林工程设计专项乙级、建筑行业(建筑工程)乙级等6项乙级资质;其他包括:生产建设项目水土保持监测、文物保护工程勘察设计、土地复垦方案编制(建设类)、土地整治项目(勘测类)等共计资质证书18项。

多年来,完成了京哈、鹤大等累计近4000公里高速公路的勘察设计,松花江、修正等20余座特大桥梁的勘察设计,长松岭、五女峰等10余座特长隧道的勘察设计,获得詹天佑土木工程奖、中国建设工程鲁班奖等多项大奖。业务范围遍及山东、河北、黑龙江、广西、四川等多个省份。

目前,全院职工290名,具有副高级及以上专业技术职称人员184名,本科及以上学历人员245名,其中:国务院特殊津贴2人,省政府津贴1人,全国优秀工程勘察设计大师1人,省级工程勘察设计大师3人,中国公路百名优秀工程师3人,全国公路交通系统金桥奖章3人,吉林省高级专家1人,吉林省拔尖创新人才一、二、三层次共计7人,吉林省有突出贡献的中青年专业技术人才5人。

根据我院发展需要,拟面向社会公开招聘技术及管理人员共计25名,所招人员性质为劳动合同制。具体招聘条件如下:

一、招聘基本要求:

1.具有中华人民共和国国籍,遵守宪法和法律,具有良好的政治素质和道德品行;

2.具备岗位所需的文化程度、专业知识和业务能力;

3.身体健康,符合岗位要求的身体条件。

二、招聘具体要求:

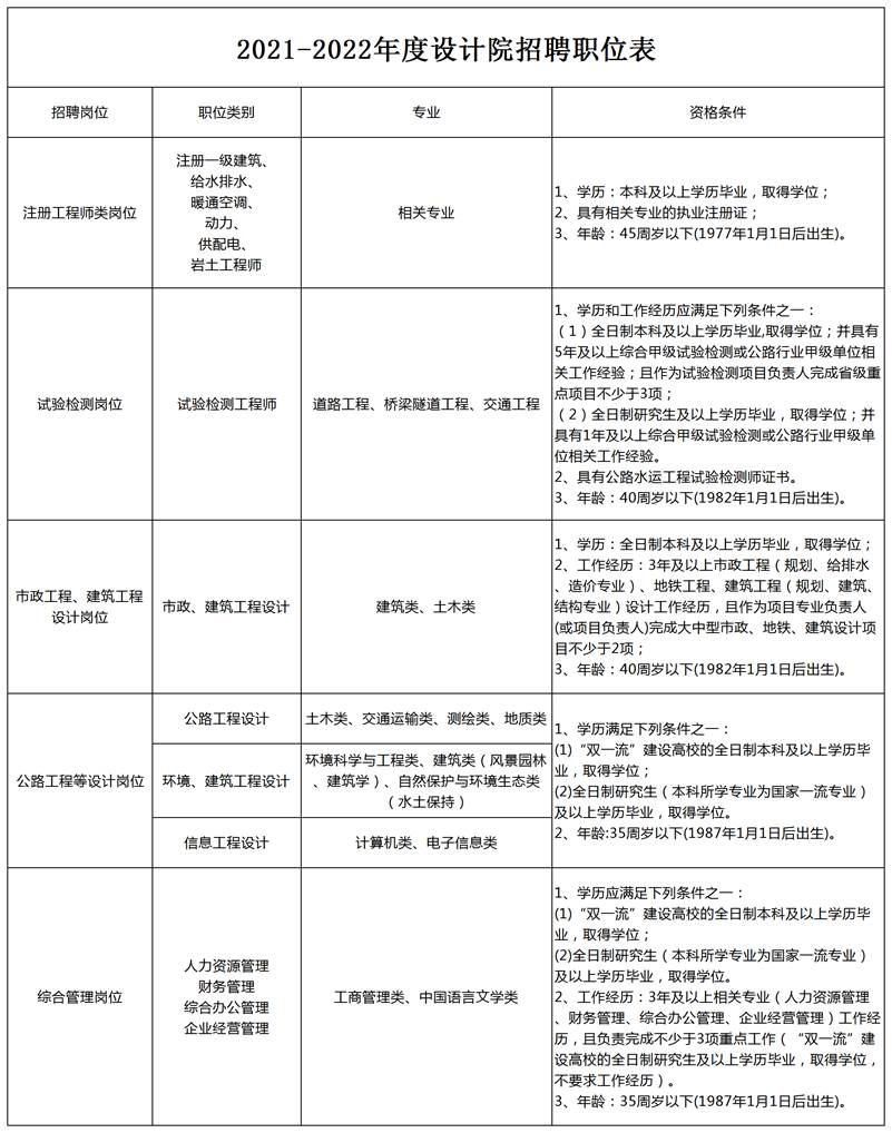
2021-2022年设计院招聘职位表(网页版)_A1D13

三、报名方式及应聘要求

1.应聘人员根据招聘要求,填报《应聘人员信息表》。

2.应聘人员需提供身份证、学历证书、学位证书、成绩单、执业注册资格证书、获奖证书、学术成果及业绩证明等材料复印件。应聘人员对上述证明和材料的真实性负责(材料按照要求顺序形成一个PDF文件)。

3.应聘者可邮寄或发送电子邮件(格式“姓名+单位或学校+学历+专业”),地址:吉林省交通规划设计院,长春市工农大路689号,邮编:130021,崔馨元收。电子邮箱:jljgyhr@126.com

4.对符合应聘条件的人员由我院组织面试,择优聘用。

5.联系人:崔馨元  77707732


吉林省交通规划设计院

202256